青藤资讯丨台风预警,厦门应急响应升级!城市暴雨防御指南~
来源:
|
作者:小藤藤
|
发布时间: 2023-09-01
|
389 次浏览
|
🔊 点击朗读正文
❚❚
▶
|
分享到:

根据市气象局发布的台风预警报告
按照《厦门市防汛防台风应急预案》
我市于18时30分将防台风应急响应等级
由四级提升为三级
厦门市气象台升级发布全市
“台风预警Ⅲ级”
继续发布“暴雨预警Ⅳ级”

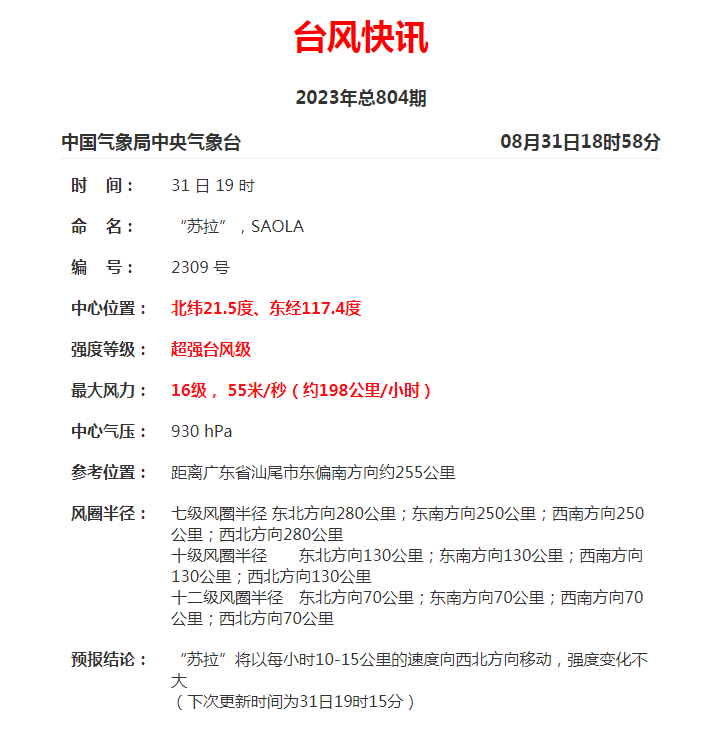
中央气象台8月31日18时
继续发布台风红色预警
今年第9号台风“苏拉”(超强台风级)的中心

预计
“苏拉”将以每小时10—15公里的速度
向西偏北方向移动
强度变化不大
将于9月1日下午至夜间在广东惠来到香港一带沿海登陆(强台风级或超强台风级,45-52米/秒,14-16级),也不完全排除在广东东部近岸海面向西偏南方向移动的可能。

8月31日20时至9月1日20时,广东东部、福建南部和台湾岛南部等地有大到暴雨,其中,广东东南部、福建东南部等地部分地区有大暴雨,广东东南部局地有特大暴雨(250-300毫米)。

受台风“苏拉”影响
厦航决定取消
9月1日至2日航班共计43班
↓↓↓

厦门火车站
停运部分旅客列车
↓↓↓
8月31日:D2403次、D2383 次、G3003次、D685次、D2329次、D661次、D683次、D687次、G3007次、D2387次、D667次、D691次、G3005次、D2335次、D2393次、D2407次、D663次、D665次。
9月1日:D2403次、D2383次、D2339次、D695次、G3003次、D685次、D2329次、D673次、D2349次、D661次、D683次、D687 次、G3007 次、D2387次、D667次、D691次、G3005 次、D2335次、D2393次、D6228次、D3657次、Z104次、K904次、D2407次、K572次、D663次、K1210次、D959次、K404次、K946次、K244次、D665次、K744次。
9月2日:D2403次、D2383次、D2339次、D695次、G3003次、D685次、D2329 次、D673 次、D2349次、D661次、D683次、D687次、G3007 次、D2387次、D667次、D691次、G3005次、D2335 次、D2393次、D6228次、D3657次、Z104次、K904次、D2407次、D663次、K1210次、D959次、K946次、K244次、D665次、K744次。
9月3日:D2403次、D2383次、D2339次、D695次、G3003次、D685次、D2329 次、D673 次、D2349次、D661次、D683次、D687 次、G3007次、D2387次、D667次、D691次、G3005 次、D2335 次、D2393次、D6228次、D3657次、D2407次、D663次、D959次、D665次。
9月4日:D6228次、D3657次。
(台风影响期间,停运列车请以铁路12306网站、手机APP发布的停运信息为准)
今天夜间—9月2日白天
我市及沿海有暴雨
局部大暴雨
预计过程累计雨量可达60—100毫米,局部150毫米。最大小时雨强可达50毫米。降水时局地伴有短时强降水、雷雨大风等强对流天气。
未来七天以降水天气为主
气温总体不高
9月1日夜间起风力逐渐减小
但雨水影响仍在继续
未来三天雨势较大,提醒市民,要做好防范,避免风雨带来的不利影响。随着影响减小,气温开始回升,3日的最高气温会在32℃左右,预计3日开始,受台风“海葵”外围环流影响,依旧有较明显的降水过程出现,降水同时,气温回落最高气温在30—31℃上下。

那么,遇到暴雨怎么办?
快收下这份科普!

请各位市民密切关注最新的天气情况
做好防范雨水的准备!
来源 | 厦门日报
免责声明:文章来源于互联网,微信公众号等公开渠道,版权归作者所有,如有侵权,请与我们及时联系删除!本文旨在传递更多市场信息,仅供参考,交流等非商业目的,不构成任何投资建议!